← entity relationship diagram for dummies entity relationship diagram for harris →
If you are looking for What is an Entity Relationship Diagram and How to Draw one? - Venngage you've visit to the right place. We have 20 Pictures about What is an Entity Relationship Diagram and How to Draw one? - Venngage like Hospital Entity Relationship Diagram, Entity Relationship Diagram Example Questions | ERModelExample.com and also Entity Relationship Diagram For Hospital Management System - General. Here you go:
What Is An Entity Relationship Diagram And How To Draw One? - Venngage

Entity Relationship Diagram. | Download Scientific Diagram

[DIAGRAM] Entity Relationship Diagram For Clinic Management System
![[DIAGRAM] Entity Relationship Diagram For Clinic Management System](http://image.slidesharecdn.com/hospitalmanagement-090812230759-phpapp01/95/hospital-management-14-728.jpg?cb=1250118493)
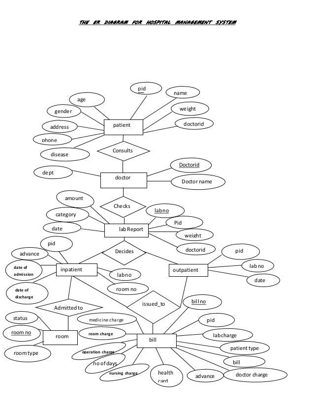
Entity Relationship Diagram For Hospital Management System - General

entity
Entity Relationship Diagram For Hospital Management System - Hanenhuusholli

entity
Entity Relationship Diagram Example Questions | ERModelExample.com

diagram hospital er erd relationship entity medical model example database can examples rules scenario cardinality questions diagrams design way business
Hospital Billing Entity Relationship Diagram Relationship Diagram Images

Entity Relationship Diagram For Hospital Management System PPT PowerPoint

Hospital Billing Entity Relationship Diagram Relationship Diagram
Entity Relationship Diagram | Download Scientific Diagram

An Overview Of Hospital Entity Relationship Diagrams

Entity Relationship Diagram Template Word | ERModelExample.com

entity relationship dbms attribute lucidchart ermodelexample exatin throughout
The Importance Of Entity Relationship Diagrams In Managing Doctor

The Importance Of Entity Relationship Diagrams In Managing Doctor

Entity Relationship Diagram. | Download Scientific Diagram

Entity Relationship Diagram Patient Billing.pdf - Doctor ID Appointment

Entity Relationship Diagram | Download Scientific Diagram

The Importance Of Entity Relationship Diagrams In Managing Doctor

Hospital Entity Relationship Diagram

A Entity Relationship Diagram Showing E-R Diagram For Hospital

Entity relationship diagram template word. Entity relationship diagram for hospital management system. A entity relationship diagram showing e-r diagram for hospital