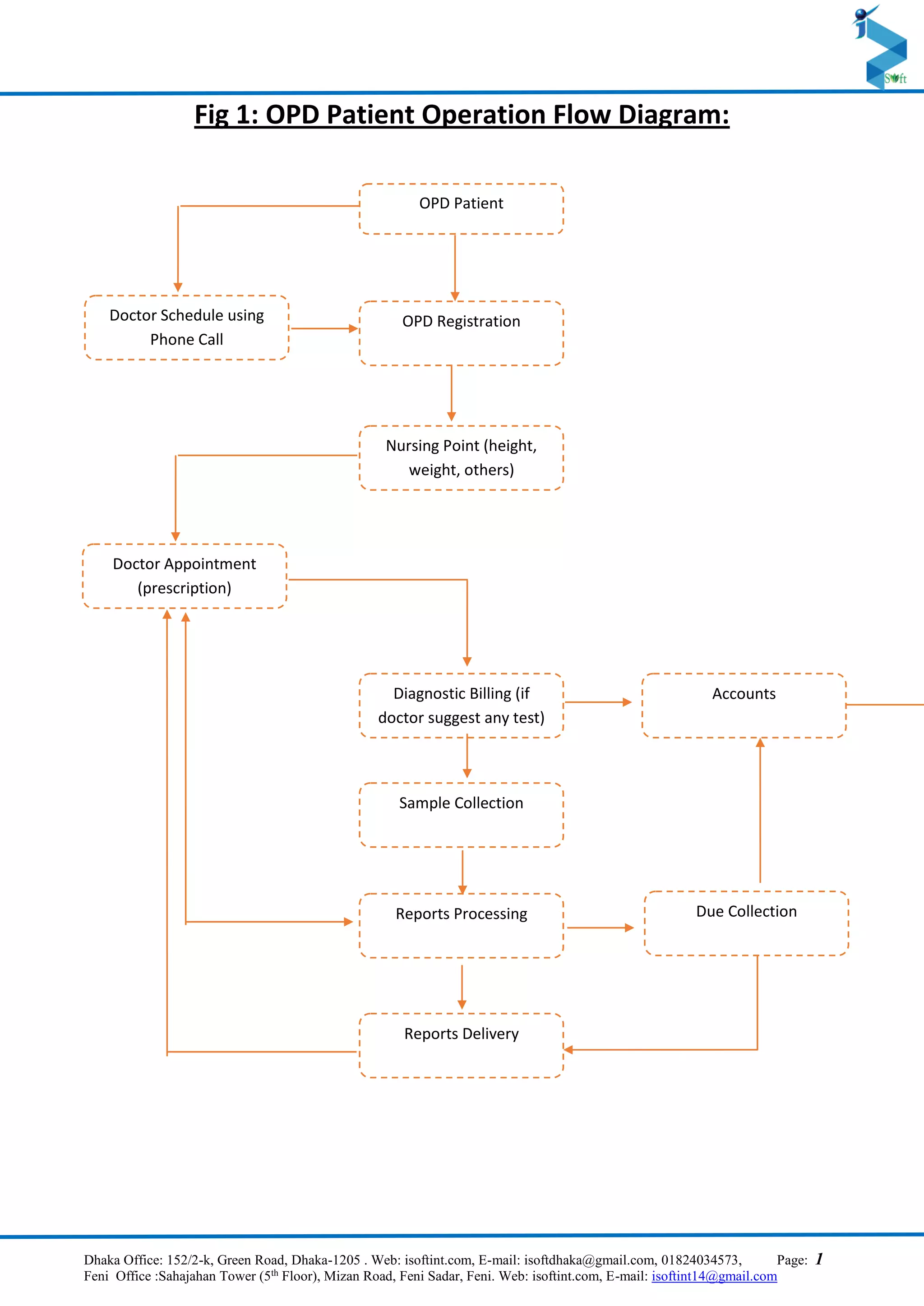
If you are searching about Data Flow Diagram For Employee Management System Dfd Managam you've visit to the right page. We have 20 Pictures about Data Flow Diagram For Employee Management System Dfd Managam like Data Flow Diagram: Hospital Management System | Data Flow Diagram Template, Hospital Management System Flow Diagram and also Process Flow Diagram Of Hospital Management System Object Di. Here it is:
Data Flow Diagram For Employee Management System Dfd Managam

Hospital Management System Data Flow Diagram Ppt Data Flow D

[DIAGRAM] Process Flow Diagram Hospital Management System - MYDIAGRAM
Hospital Data Flow Diagram

Hospital Management System UML Diagram | FreeProjectz

hospital management system diagram dfd uml level second flow data freeprojectz report
DFD For Hospital Management System - Data Flow Diagram

Level 1 Data Flow Diagram For Hospital Management System Hos

[DIAGRAM] Sample Dfd Diagram Hospital Management System - MYDIAGRAM.ONLINE
![[DIAGRAM] Sample Dfd Diagram Hospital Management System - MYDIAGRAM.ONLINE](https://www.freeprojectz.com/sites/default/files/xDFD,P20First,P20Level_88.jpeg.pagespeed.ic.L8HD4MPF5j.jpg)
Hospital Management System Data Flow Diagram Ppt Data Flow D

Data Flow Diagram Hospital Management System [diagram] Proce
![Data Flow Diagram Hospital Management System [diagram] Proce](https://meeraacademy.com/wp-content/uploads/2020/09/DFD4.jpg)
Data Flow Diagram Hospital Management System Data Flow Diagram Template

Process Flow Diagram Of Hospital Management System Object Di

Hospital Management System Data Flow Diagram (DFD) | Data Flow Diagram

System Flow Chart For Hospital Management System Tanya Tanya | The Best

Data Flow Diagram Of A Hospital Management System Data Flow

Data Flow Diagram: Hospital Management System | Data Flow Diagram Template

Hospital Management System Data Flow Diagram System Manageme

Data Flow Diagram Of A Hospital Management System Data Flow

Flow Chart Of Hospital Management System | PDF

Hospital Management System Flow Diagram

Data flow diagram hospital management system [diagram] proce. Level 1 data flow diagram for hospital management system hos. Data flow diagram of a hospital management system data flow